告別繁瑣報銷流程 迎接高效商務支出管理 美國運通企業支付方案
- System Admin
- 10 Dec, 2025
財經中心/綜合報導
還在為繁瑣的財務流程煩惱?員工出差自墊費用,報帳常因收據遺失或格式錯誤而拖延;採購流程層層審核,稍有不慎就被退回重來;財務部門則需逐筆核對,加班處理錯誤。美國運通企業支付方案,協助企業簡化採購與報銷流程,從企業卡、會議卡、採購卡到商務差旅帳戶,依需求靈活配置,提升效率,讓財務管理更快速、省時又安心。

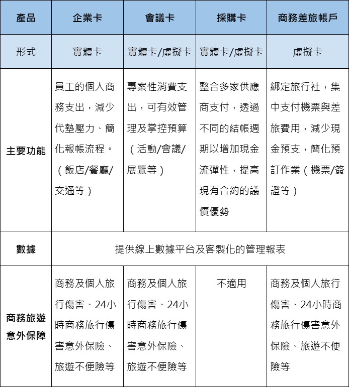
企業卡:提升財務效率好幫手
不同於個人信用卡,企業卡由公司統一管理,可依需求設定額度並分配給員工使用,確保支出透明可控。企業卡能自動對接大多數企業會計系統,即時彙整消費數據,簡化報銷流程,減少人工處理,提高財務效率。此外,企業卡提供多種責任保障選項,企業可靈活選擇最適合的方案,有效降低財務風險,確保資金運用更安全、精準且高效。
會議卡:高效管理專案支出
會議卡可用於統一管理專案性消費支出及預算管理,適合給行政或人資部門舉辦商務會議或培訓。可減少現金或訂金的預支,並簡化會議與活動的預訂流程,提升資金運用效率。透過集中資料管理,企業能夠獲得完整的消費數據,進行深入分析與成本控管。

採購卡:使採購交易更透明
採購卡適合給總務或採購部門使用,可減少現金支付與繁瑣的報帳流程,提升採購效率。此外,將支出集中至特定供應商,不僅能提高交易透明度,還能增強議價能力,進一步降低採購成本,實現更高的財務管理效益。

商務差旅帳戶:簡化出差預訂流程
商務差旅帳戶是虛擬帳戶,可各別綁定旅行社,集中支付機票及差旅支出,簡化機票與住宿等預訂流程,並提供客製化的差旅資訊,提升管理效率。此外享有完善的差旅意外及誤失保障,適合出差頻繁的企業。
你是公司的CEO、HR或財務主管嗎?想要提升公司的管理效率嗎?美國運通企業支付方案幫助您優化報銷、採購和差旅流程,更精確地管理預算,降低管理成本,並增強與供應商的談判能力。立即申請,提升企業運營效率,實現更高效的財務管理!
謹慎理財 信用至上 *優惠適用細則請見美國運通官網
本文為「民生頭條」授權刊登,原文網址
留下回覆
Your email address will not be published. Required fields are marked *








